
本文发表于《湖湘法学评论》2024年第3期(总第13期)“实证·数量法学”栏目
【作者】陈幸欢,法学博士,江西财经大学调教动漫
副教授。
【摘要】诉请系将检察公益诉讼制度优势转化为治理效能的关键点。1028件环境检察公益诉讼案件之1751项诉请中,涵括了请求事项1890项,其中涉及修复责任的请求事项有693项,占比36.7%。法院判决全部支持的诉请事项为1863项,部分支持的为10项,完全没有支持的为17项,诉请事项全部支持率为98.6%。诉请中制约治理效能提升的问题在于:环境损害之预防功能缺失,行刑民责任之整体性考量欠缺,损害赔偿范围不周延,系统性修复关注不足,鉴定评估费用偏高。借鉴域外环境治理经验,基于比例原则及系统性修复理念,检察机关在提出诉请时,应前端预防和后端实质修复并重,对行刑民责任进行一体化评价,周延且清晰地界分赔偿范围。并基于生态系统之整体性来提出修复诉请,以简易模型和公式对环境损害进行量化评估,以诉请精准化助力环境检察公益诉讼治理效能之提升。
【关键词】环境检察公益诉讼;诉请精准化;环境治理;治理效能
一 问题与方法
2020年3月,中共中央办公厅、国务院办公厅印发的《关于构建现代环境治理体系的指导意见》提出“加强检察机关提起生态环境公益诉讼工作”。2023年12月,《中共中央国务院关于全面推进美丽中国建设的意见》提出“完善公益诉讼”。环境检察民事公益诉讼系民事诉讼的一种特殊形式,从民事诉讼的技术路径分析,诉请作为环境公益诉讼实体依据和程序依据的衔接环节,直接关联和制约判决主文,而判决主文决定判决之执行内容,故诉请系将公益诉讼制度优势转化为治理效能的关键点。
诉请精准化系“公益诉讼提升环境治理效能”这一宏大命题在实践中落地的具体着力点。以诉请精准化这一技术性小切口,来撬动环境公益诉讼治理效能提升这一宏大命题,构成了本文的基本问题意识和行文路径。笔者在中国裁判文书网检索了2021年、2022年、2023年(判决作出时间)的环境检察民事公益诉讼判决书,经过对比,2021年的判决书数量最多,且涉及的环境资源种类最为丰富。故本文选取2021年的1028份环境检察民事公益诉讼判决书(包括刑附民公益诉讼和民事公益诉讼判决书两种类型)作为分析样本,检视环境检察公益诉讼中的诉请问题,继而精准发力提出相应对策,以助力环境治理效能之提升。
二 诉请精准化提升环境治理效能之理论阐释
诉请精准化,是指检察机关在提出诉请时,以比例原则、系统性修复理念为指引,以生态环境公共利益保护、救济效果最优为目标,结合个案情况与实体法规范,精准确定生态环境侵权行为人的责任承担方式与份额,用精准的法律术语凝练出明晰具体的诉请。
治理效能是治理能力、治理效率、治理效益的有机结合,是对治理目标的正确反馈,系对治理成本、治理效果的综合评价。“治理能力和治理体系的动静协同方能转化为治理效能”,治理效率叠加正向治理效益,则可催化治理效能的产生。聚焦于环境检察民事公益诉讼领域,环境治理效能的提升有赖于诉请精准化对治理能力、治理效率及治理效益的正向作用。
(一)理论基础
1.比例原则
“适度、平衡、相称以及符合比例的理念和思想,在我国刑事诉讼立法和刑事政策中早有体现。”随着比例原则适用范围之拓展,该原则被广泛适用于刑事、民事、行政司法实践中。环境检察民事公益诉讼之诉请精准化,则是比例原则在环境保护领域的具体适用。在环境检察民事公益诉讼中,作为起诉主体的检察机关与作为被告的普通民事主体相比,其在证据收集、案情分析等专业能力方面,以及在人财物的保障方面,优势明显。这容易导致诉讼中攻守双方力量失衡。
同时,侵权行为人的同一生态环境侵权行为可能具备多重违法性。行政机关、检察机关、法院对环境侵权行为人采取的惩戒手段,以及对受损生态环境采取的具体修复措施,虽形式各异但又功能相似。为避免重复责任,诉请精准化要求检察机关以比例原则的谦抑性理念为内核,以环境侵权行为人之行政、刑事、民事责任一体化评价为目标,提出准确而确定的诉请。申言之,在诉请中,检察机关应当考量行为人在行政、刑事、民事程序中的责任承担,综合评定生态环境侵权行为人之责任,以审慎谦抑的态度论证生态环境损害因果关系,对损害结果精准定性定量,并对生态环境侵权行为人进行公平合理的责任评价,避免重复评价造成责任畸重的后果或遗漏评价而导致生态环境损害救济缺失之问题。在充分保护生态环境公共利益的同时,平等保护生态环境侵权行为人的合法权益。
2.系统性修复理念
生态环境领域的系统性修复理念,以“山水林田湖草沙生命共同体”建设为出发点,强调对整个生态系统的综合性思考和干预,重视生态服务功能的整体性、生物多样性以及环境的可持续发展,为保护和恢复生态系统提供了有效指引。基于该理念,生态环境修复方案既要立足于生态环境之整体,进行系统化治理,又要对环境要素进行优化组合和合理配置,以恢复生态系统的整体功能和结构,保障生物多样性、生态平衡和人类福祉。
生态系统是由多种要素相互联系、相互作用构成的整体。基于此,在环境检察民事公益诉讼中,检察机关之诉请应重视环境整体价值,兼顾生态系统整体服务功能与单一受损生态环境要素的修复。如河流水污染中,在水体本身受到污染的同时,“被污染的水体,亦是造成水生态系统中,关键性食物链环节断裂及生态系统崩溃,继而导致富营养化进程加剧的关键性因素”。故对被污染水体的治理,亟须转变以往水污治水的单线治理思维。因此,检察机关在水污染公益诉讼中,应关注水污染产生的系统性、整体性生态环境损害,以及流域生态环境损害。在提出诉请时,应基于生态系统的整体性视角,提出系统修复型诉请。
(二)关联性阐释
本文选取的1028件环境检察民事公益诉讼样本案件,涉及水产品、野生动物、林木、矿产、土壤、水等领域的生态环境问题,案涉客体繁多,凸显了环境检察民事公益诉讼对于生态环境保护的重要性。环境治理效能包括治理效率与治理效益两个维度。环境治理主体评估环境治理措施的效率时,会将对环境治理效率有直接影响的劳动力成本、资本投入以及能源消耗等因素作为重要考量因素。环境治理效率的提升,有赖于简化治理程序和压缩治理成本,从而使环境治理的投入与产出比处于最优区间。
影响诉讼效率的主要因素为案情的复杂程度与诉讼程序的繁简程度。诉请精准化有利于明确案件的争议焦点及审理重点,并以此来助推诉讼程序的顺利推进,进而提升诉讼效率。具体而言,检察机关为确定精准化的诉请,势必会在诉前对案件的法律关系进行深入剖析,并通过详细的论证和验证,为其诉请的正当性与合法性提供强有力的事实依据与法理支撑。法院受理案件后,得益于检察机关的前期工作成果,可快速对案件进行繁简分流,对简单案件进行快速审理,对于复杂案件则审查检察机关之诉请是否具有事实与法律依据。检察机关精准的诉请及其翔实的事实与理由,可为法院量化损害结果、论证因果关系、确定损害赔偿责任范围提供参考。由此,诉请精准化有利于加速推进诉讼程序,提高诉讼效率,进而提高检察公益诉讼的治理效率。
治理效益包括治理行为产生的直接效益与间接效益两类。若忽视效益,环境正义也将失去其应有之义。环境治理效益的提升,有赖于环境治理主体在实现治理目标的过程中,将治理目标、措施和成本进行优化,以实现环境治理效益的最大化。环境检察民事公益诉讼诉请的精准化有助于环境治理效益的提升。一方面,要实现诉请精准化,检察机关必然会在能实现生态环境保护目标的前提下控制诉讼和治理成本。另一方面,诉请的精准化必然要求检察机关在诉请中提出环境修复或治理的量化目标。基于该量化目标,可进行精确的效益分析,以实现胜诉后的实质性修复和治理。上述两个方面的结合,有助于实现诉请中“工具理性与价值理性的融合”。
三 环境检察民事公益诉讼诉请之实证检视与现实困境
(一)实证检视
1.诉请集中度高且判决支持率高
在1028件环境检察民事公益诉讼样本案件中,环境刑附民公益诉讼案件有963件,占比93.7%,环境民事公益诉讼案件有65件,占比6.3%。样本案件涉及水产品、野生动物、林木、矿产、农用地、土壤、大气等多个领域,其中涉非法捕捞水产品的案件数量最多,共计365件,占比35.5%,占比超过三分之一;其次为涉野生动物类生态破坏案件,共计257件,占比25%;二者合计占比超过60%(见表1)。这主要是因为,涉非法捕捞水产品的案件在实践中较为多发、频发,且公安机关集中打击后,容易形成系列案。此外,新冠疫情期间,司法机关加大了对于非法猎捕、交易、食用野生动物的打击力度,故该两类案件数量多,占比高。

检察机关提出的诉请与法院判决主文存在密切关联,而法院判决主文进一步决定了执行内容,执行内容又关系到生态修复效益的优劣。在1028件样本案件中,检察机关诉请赔礼道歉的案件数量为459件,占比近半。大部分赔礼道歉诉请表述为“向社会公众赔礼道歉”,未对赔礼道歉的具体时间、地点、方式等内容进行明确。
值得注意的是,《中华人民共和国民法典》(以下简称《民法典》)第1235条明确规定了“生态环境功能永久性损害造成的损失”“修复生态环境费用”等术语。但在样本案件中,部分诉请所使用的术语与法律规定的术语不一致,存在术语使用不规范的问题。如“生态环境功能永久性损害造成的损失”“修复生态环境费用”之术语表述,在样本案件中,存在“生态环境损失”“生态环境损害补偿金”等多种差异化的表述形式。
在1028件样本案件中,检察机关合计提出了1751项诉请,案均诉请为1.7项。诉请中涵括了1890项请求事项,案均诉请事项1.84项。从诉请的具体内容来看,按照出现频率从高到低排序,居于前4位的诉请分别涉及赔礼道歉、永久性功能损失、鉴定评估费、修复费用,该4项诉请事项数量约占诉请事项总量的72%。涉及修复责任的有693项(修复费用248项,行为修复239项,行为修复+修复费用/永久性功能损失206项),占比36.7%。涉及永久性功能损失的请求事项有383项,占比20.3%。涉及期间功能损失的请求事项有23项,占比1.2%(见表2)。在1890项诉请事项中,法院判决全部支持的诉请事项为1863项,部分支持的为10项,完全没有支持的为17项,诉请事项被全部支持的比率为98.6%,支持率极高。

2.依据不足及未动态调整系诉请未被支持的主因
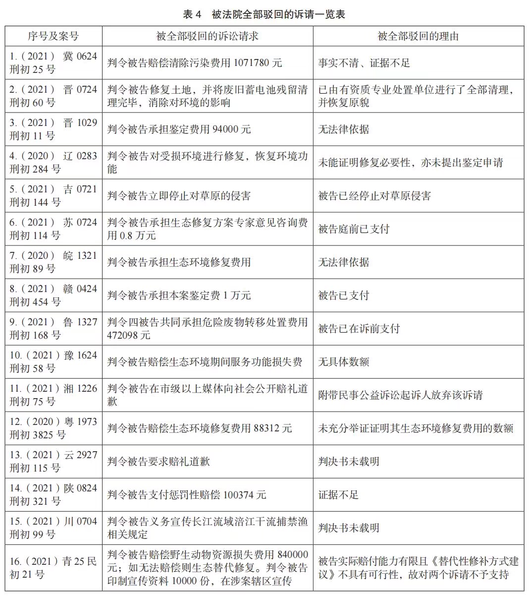
样本案件的1751项诉请中,有9个案件的10项诉请被法院部分驳回(见表3),有16个案件的17项诉请被法院全部驳回(见表4)。10项被法院部分驳回的诉请中,7项为法院调整了检察机关诉请的费用额度,具体而言,涉及资源损失费4项、处置费2项、检测费1项。对17项被法院全部驳回的诉请的判决书中载明的驳回理由进行分析,7项为证据或法律依据不足,5项为诉请在诉前或诉中已实现,2项为诉请可行性欠缺,1项为检察机关放弃,剩余2项法院未在判决书中载明驳回理由。

诉请被部分或全部驳回的原因,首先在于确定费用额度、责任范围、修复必要性的事实或法律依据不足。在“宋某某非法采矿案”中,检察机关诉请“判令被告对受损环境进行修复,恢复环境功能”。但由于检察机关并未提供证据证明修复具有必要性,也未提出鉴定申请,法院无法确信修复环境具有必要性,故对该诉请不予支持。其次在于检察机关未根据案情的变化,对诉请进行动态调整。在“王某某污染环境案”中,检察机关诉请“判令被告修复土地,并将废旧蓄电池残留清理完毕,消除对环境的影响”。但在开庭前,案涉残渣已经由有资质的处置单位全部清理完毕,并恢复了土地原貌,检察机关的该诉请已经全部实现。然而,检察机关却未能根据案情的变化,在法庭辩论终结前对诉请加以动态调整,导致该诉请被驳回。

(二)制约环境治理效能提升的问题分析
1.诉请功能重事后索赔轻事前预防
在传统权利救济体系中,“损害在先,救济在后”的理念被广泛运用。然而其“忽视了环境保护预防性措施的重要性与环境损害的不可逆性,不适用于生态环境领域的公共利益损害”。目前,我国环境检察民事公益诉讼仍侧重于对环境损害的事后救济。检察机关多在生态环境损害发生之后,为防止损害扩大或实现对损害的救济而提出修复生态环境的诉请,预防性诉请的数量极少。在1890项诉请事项中,仅有10项“停止侵害”的诉请事项涉及预防功能。“排除妨碍”“消除危险”等其他预防性诉请也难寻其踪。预防为先的环境保护理念尚未完全在环境检察民事公益诉讼中得到落实。
综合权衡生态环境利益的特殊性、生态修复的复杂性、环境治理成本以及社会经济效益,生态环境损害的末端治理难度和成本显著高于前端防范,且末端治理存在周期长、见效慢的问题。在“胡某某污染环境案”中,为修复受损土壤,被告需承担检测费、土方测量费、危废处置费等事务性费用,以及环境损害评估费用、生态环境损害赔偿费用,共计33466820.81元。可见生态环境损害的末端治理成本之高昂。在治理周期与成效方面,对非法占用农用地、林地,以及滥伐、盗伐林木造成的生态环境损害,通常采取退耕还林、植树造林等生态环境修复措施。但该类措施修复受损生态所需的周期较长。在“潘某某等非法占用农用地案”中,检察机关在诉请中确定的生态修复周期长达2年。即便如此,受损的生态环境也难以完全恢复到受损前的状态。
因此,检察机关的诉请不应局限于对已然发生的生态环境损害进行救济,还应注重对生态环境受损之风险进行预防,发挥其预防生态损害结果实然发生的功能,“以此来纠正和弥补环境司法事后救济的偏向与不足”。
2.行刑民责任未一体化考量
在生态环境损害责任中,行政责任、刑事责任、民事责任并存,其制度设计之目的在于以最严密的法治为生态文明建设提供保障,对生态环境形成周延保护。然而,行政责任中的罚款,刑事责任中的罚金、没收财产,民事责任中的生态环境修复费用、生态环境服务功能损失、惩罚性赔偿等责任形式,均表现为对行为人造成的财产负担,如对于实施了同一损害行为的环境危害行为人,分别通过行政程序、刑事程序和民事程序并行适用上述责任,则构成了实质上的重复责任。
刑事责任中的罚金和民事责任中的惩罚性赔偿,其功能均在于惩戒或制裁,二者的并行适用构成了功能上的竞合。故,检察机关在诉请中不宜同时诉请刑事罚金和惩罚性赔偿。如“白某某非法占用农用地案”,白某某因非法占用农用地被判处有期徒刑6个月,并处罚金人民币20000元。检察机关在民事诉讼中,诉请白某某修复被损毁的植被,并承担惩罚性赔偿100374元。但其诉请的惩罚性赔偿,由于依据不足未得到法院支持。
在“浙江某公司环境污染案”中,该公司因倾倒硫酸钠废液,被衢州市生态环境局给予了行政处罚。事故直接责任人因犯环境污染罪被判处有期徒刑,并处罚金2万元至5万元。在环境检察民事公益诉讼中,检察机关诉请该公司承担赔偿环境修复费用、环境功能损失、应急处置费用、检测鉴定费、惩罚性赔偿,共计300余万元。该公司虽造成了环境污染,但事后认错态度好并积极赔偿。该案中,行为人因同一环境污染行为,通过行政责任、刑事责任、民事责任的形式,被反复要求支付金钱,构成了实质上的重复责任。故检察机关在诉请中,应考量行为人已经承担的行政责任和刑事责任,避免因行为人的同一行为具备多重违法性而对其重复评价,导致责任总和过重,进而产生过罚不相当的问题。
3.赔偿范围重修复费用而忽略期间功能损失
《民法典》第1235条规定,生态环境损害赔偿范围包括期间功能损失、永久性功能损失、修复生态环境的费用等。期间功能损失赔偿责任,是区别于永久性功能损失赔偿责任、修复生态责任的独立责任形式。但样本案件的1890项诉请事项中,涉及期间功能损失的请求事项仅23项,占比1.2%,远低于涉及修复责任和永久性功能损失的请求事项数量。
检察机关在诉请中,应当对期间功能损失赔偿责任给予应有的关注。在“张某某等污染环境案”中,检察机关依据关于生态价值损失的专家意见,诉请行为人自行或委托他人对被破坏的生态环境进行修复,如逾期未履行,则承担生态环境修复费用27.32万元,但该案的损失评估意见的评估范围仅包含生态环境修复费用,而未包含生态环境期间功能损失。鉴于该案中受损生态环境所需的修复周期较长,检察机关应要求专家出具关于生态环境期间功能损失的补充意见,并据此增加赔偿生态环境期间功能损失之诉请,以避免遗漏行为人本应承担的赔偿责任,导致生态环境损害救济范围不周延。
4.生态环境损害鉴定费用高且合理性欠缺
检察机关确定修复费用及功能损失之具体数额,基本依据鉴定评估意见或专家意见。在1028件样本案件中,检察机关诉请鉴定评估或专家费用的案件数量为264件,占比25.7%,案均评估费用为31608.31元。鉴定评估费用在5万元以上的案件有24件,在20万元以上的有8件(见表5)。评估费用与案涉标的额呈正相关态势,且专家意见的费用显著低于鉴定费用。

对于生态环境受损情况复杂的案件,聘请鉴定机构或专家对损害结果进行评估有其合理性和必要性。如在“陈某某污染环境案”中,在陈某某焚烧危险废物导致环境受损,且损害结果难以确定的情况下,通过鉴定评估的方式,确定生态环境修复费用具有合理性。但在司法实践中,存在不分案件情况一律移送鉴定评估以确定损害数额的问题。部分案件生态环境受损情况非常简单,损害赔偿数额经过简单询价,或直接对照指导价格即可确定,但仍然将其移送鉴定评估以确定损害数额,导致鉴定费用与损害赔偿费用不相称,鉴定费用的支出欠缺合理性。在“王某某非法狩猎案”中,案涉野生动物数量少、种类单一。王某某猎取狍1只、白背啄木鸟1只,总价值为4000元,但鉴定费为3600元。在“孙某某危害珍贵、濒危野生动物案”中,孙某某收购并加工制作中国鲎2只,价值2000元,鉴定费2000元。从治理效益角度分析,该类案件进行损害鉴定的必要性、鉴定费用的合理性存疑。同时,生态环境损害鉴定存在周期长、费用高的问题。如在“胡某某环境污染案”中,鉴定费用高达924700元。从提升环境治理效能的角度而言,使用更为便捷高效、低成本的评估方法是对现实司法需求的回应,评估方法的迭代更新为大势所趋。
5.修复诉请未体现系统性修复理念
生态系统具有涵养水源、保持水土、防风固沙、调节气候和提供产品等多种功能。水、土壤、矿产、动植物等要素作为生态系统中不可或缺的组成部分,对生态系统的完整性以及生态服务功能的实现具有不可忽视的意义。生态环境损害造成的损害结果,除单一环境要素自身受到的损害之外,还应当包括该环境要素受损而导致的区域生态环境整体服务功能减弱等不利后果。故,生态环境修复需兼顾要素修复与区域生态环境的系统性修复。然而,受还原论理念影响,在实践中,生态环境修复注重对单一环境要素的治理,忽视了对生态环境的系统性、整体性治理。
生态环境修复重环境要素而整体性关注不足的问题,在非法采矿、非法猎捕野生动物、盗伐树木、非法捕捞等案件中尤为突出。如在“李某某非法采矿案”中,检察机关诉请李某某对被毁坏的土地进行修复,并赔偿矿产资源损失。但该诉请仅关注了矿产资源及土壤受损问题,忽视了非法采矿行为导致的地表植被、水资源被破坏的问题,未对水土流失、水污染、局部气候变化等系统性生态环境损害提出修复和治理之诉请。在“石某某非法狩猎案”中,检察机关依据侵权行为人猎杀野生动物的数量,诉请其承担经济赔偿责任。然而,野生动物与其生活在同一区域的其他动植物之间存在捕食、共生、竞争关系,其是区域食物链中的一环,具有维持生态平衡和生态多样性、促进生态系统良性运转的作用和价值。该诉请仅关注了被猎捕之野生动物本身的经济价值,而未基于系统性理念,对因其被猎捕而丧失维持生物多样性之功能所造成的损失进行诉请。
四 环境诉讼诉请精准化之域外经验借鉴
(一)德国环境损害的预防及恢复
20世纪60年代末开始,德国逐步建立了环境损害救济法律制度。德国环境损害救济法律制度在建立之初,即重视对于环境风险的预防功能。德国以《欧盟环境责任指令》《环境损害预防及恢复法》《环境影响评估法》等环境法律及其配套制度为基础,逐步确立了生态环境领域的“谨防未发生损害之诉”制度。此外,若行为人有“引发环境损害的直接危险,则即刻触发信息说明义务与预防义务”。说明义务,即行为人之行为引发环境风险应当向行政机关报告的义务。其目的在于让行政机关及时且全面地掌握生态环境的风险状况,并快速作出补救措施,以防止环境风险的不利转化。预防义务,则要求行为人在“有可能发生环境损害时,必须立即采取必要的制止措施”。德国《基因技术法》第32条、《水法》第22条等,均规定诉请因排除危险或抵御风险而产生的合理费用,法院应当支持。
德国的综合污染防治许可制度与城市规划制度均确立了生态环境风险预防原则。前者要求行政机关在给企业发放排污许可证前,充分考察企业的“排放是否符合循环经济的要求,是否遵守能源节约义务”,同时对企业将来可能造成的环境损害进行整体性评估,评估结果合格的企业才能获得许可。此外,德国《联邦空间规划法》规定,“德国在进行城市规划时,需预判规划对生态可能产生的负面影响,并在规划中预留生态补偿空间”,以使城市规模扩张与生态环境保护相得益彰。总而言之,德国生态环境法律制度基于环境风险预防原则,在强化生态环境风险源头控制的同时,注重对受损生态环境的修复,构建了兼顾预防与修复的生态环境损害救济法律体系。
(二)日本环境损害行刑民责任一体化
20世纪50年代开始,为应对严重的环境公害,日本出台了《公害对策基本法》《公害犯罪处罚法》《环境基本法》等多部法律,构建了“由一般基本法、综合法以及大量专门特别法组成的,内容完整的环境法律体系,并通过严格的程序,保证了法律体系的统一和协调”。
就环境损害的民事救济而言,日本设立了专门的公害争端协调机构。环境利益受害人可以通过协商解决争端,“也可以直接提起损害赔偿诉讼和防止侵害诉讼”。行政责任方面,日本建立了专门性的诉讼制度,包括“对行政处分不服的诉讼、对许可争议的诉讼、对环境标准和行政计划的诉讼、防止侵害诉讼、国家赔偿诉讼和居民诉讼”等。刑事责任方面,基于《日本法典》《公害犯罪处罚法》《空气污染防止法》等法律,日本在世界范围内较早地将环境犯罪界定为危险犯。
在公害损害救济的衔接方面,首先,日本通过央地政府之间的明确分工,形成了完备的公害损害救济体系。“由中央负责环境标准、公害认定标准、监测计划与调查研究计划的制定,地方对标准与细则进行补充,负责管理辖区内的公害病人监控、申报、许可或认可等事务。”其次,日本创设了刑事诉讼程序中的民事和解制度。环境犯罪刑事被告人与受害人可以在刑事诉讼过程中就有关民事损害赔偿部分达成合意,并产生民事诉讼法中和解的效力。最后,民事责任中惩罚性赔偿之目的在于制裁,并对将来可能发生的同样行为进行遏制,其与刑法中的罚金具有同样的意义。相对于在民事领域适用惩罚性赔偿,在刑事领域或行政领域对行为人适用惩罚性赔偿更为恰当。
(三)欧盟环境损害赔偿范围详略得当
《欧盟环境民事责任白皮书》规定的环境损害赔偿范围包括环境侵权行为造成的人身损害、财产损失与自然环境损害。《欧盟环境责任指令》在《欧盟环境民事责任白皮书》的基础上,对环境损害赔偿范围进行了区分和细化说明,将“可量化的自然生态系统的不利变化或可量化的自然生态系统服务功能的损害”列入赔偿范围,并基于生态系统的整体价值,明确界定了生态系统服务功能。
为精准评估生态价值损失,制定修复方案,确定生态环境修复费用,统一修复成果验收标准,《欧盟环境责任指令》明确了生态环境评估基线,即“损害未发生时自然资源及其功能、服务之状态”。该评估基线的确立为生态损害赔偿以及修复成效的验收提供了明确的标准。《欧盟环境责任指令》规定,行为人除需要赔偿修复费用、期间服务功能损失外,行为人如导致环境有被损害的风险,则应当采取预防和补救措施。当行为人以外的主体代为实施预防措施时,行为人应当支付必要的费用。当预防措施的费用不确定时,可依据生态环境损害行为最终可能造成的损害后果、预防措施实施的难易程度、损害行为所处的阶段等因素,综合确定环境侵权行为人所需承担的费用。
(四)美国自然资源损害评估繁简分流
美国将生态环境损害评估称为自然资源损害评估(NRDA)。基于1973年的《阿拉斯加输油管道授权法》(TAPAA)、1977年的《清洁水法》(CWA)、1980年的《综合环境反应、赔偿和责任法》(CERCLA)、1990年的《石油污染法案》(OPA),美国逐步建立了自然资源损害赔偿法律制度。但以《综合环境反应、赔偿和责任法》《石油污染法案》为代表的自然资源损害赔偿法案,均未详细说明损害数额的计算方法及评估的具体技术路线,导致美国自然损害赔偿制度缺乏内生动力与可操作性,制度目的难以实现。随着自然资源损害评估规则(DOI规则)以及关于石油污染的损害评估规则(NOAA规则)的出台,美国自然资源损害评估规则日臻完善。
在自然资源损害评估的初步分流方面,鉴于造成自然资源损害的原因多样,且治理方法各不相同,美国针对土壤、水、动植物、海洋油污等不同领域的自然资源损害,分门别类地制定了契合度高、行之有效的损害评估细则。
在自然资源损害评估分流的具体内容方面,美国内政部在DOI规则的总体架构下,设置了AB两个子程序。其中,A程序适用于涉案标的额不超过10万美元的简单案件。适用A程序进行评估的案件,通过计算机模型或简化的评估公式,计算自然资源损害数额。计算机模型确定损害数额,即将损害相关的各类数值输入既定模型中,通过计算机模型运算得出具体损害数额。《华盛顿州预评估筛查和溢油赔偿规则》(1992年5月生效)将损害数额的计算公式列明为溢油量、毒性等级、系数等变量的乘积。“自1991年起,华盛顿州约90%的溢油损害系采用公式或模型评估方法进行评估。”DOI规则中的B程序则包含损害确定、损害量化以及损害赔偿的确定三个阶段,其适用于损害情况不明、损害赔偿数额较大的自然资源损害案件。
(五)欧盟生态环境修复的系统性
欧盟委员会于2021年7月通过的《欧盟森林战略2030》,以“森林”这一环境要素为切入点,重点关注区域生态环境的系统性和可持续性发展。为应对生态系统退化和日益严峻的气候变化问题,欧盟议会于2023年7月通过了《自然恢复法》,通过目标设定、任务分配、过程监测等措施,并重点运用生态系统方法以助推生态恢复,但“侧重于对有形价值的保护,是对环境要素价值采取的一种狭隘观点”。欧盟将生态修复措施划分为“基础性”“补偿性”和“补充性”措施,通过多层次的修复措施实现高效修复生态环境系统功能之目标。
具体而言,基础性修复措施是使受损生态要素与环境服务功能恢复到基线水平的修复措施。补偿性修复措施是在生态修复期间,对生态要素和环境服务功能损害的补偿性修复措施。补充性修复措施是在基础性修复措施无效,补偿性修复措施亦未实现修复目标的情况下进行补充修复的措施。一般而言,三者为递进关系,基础性修复措施优先,同时或随后采取补偿性修复措施,最后采用补充性修复措施,以实现对生态环境的整体性和系统性修复。在修复过程中,具体是采用人工修复抑或自然恢复的方式,则需结合区域生态环境损害状况与修复措施的成本、成效来确定。
五 诉请精准化提升环境检察公益诉讼治理效能之路径
(一)功能上事先预防和事后实质修复并重
对样本案件的分析表明,检察机关诉请环境侵权行为人采取事前预防措施的案件数量较少。多为环境损害出现后,以事后追责的方式实现惩处和环境修复之目的。从生态经济学角度来看,事前预防产生的生态环境效益优于事后修复。因此,检察机关应当将防范环境风险作为环境检察民事公益诉讼之目的。
德国《环境损害预防及恢复法》规定的“责任人信息说明义务”与“预防义务”,为检察机关提出预防性诉请提供了可资借鉴的经验。如环境侵权行为人在环境风险发生后未及时报告或采取预防措施,则检察机关应当在诉讼中有针对性地提出防范环境风险的诉请。
在生态环境修复方面,修复成效的验收标准是评判修复效果优劣的标尺。检察机关在诉请中将生态修复方案精细化、修复责任承担具体化,并明确修复期限、修复成果之验收标准和验收主体,方能推动环境修复措施的落实,提高环境修复效益。
精细化的诉请有助于受损生态环境得到实质性修复。“请求判令冯某某补种300株树木”之诉请过于笼统,具体性和确定性不足,行为人补种树木的具体种类和规格不明确,且无补种成效之验收标准和验收不合格之惩罚措施,无法保证补种成效。请求判令被告“在白玉县河坡镇色贡沟拉拢林场7作业区7林班33小班内补种松科、云杉属类树木,补种盗伐株数10倍的树木,共计160棵,承担管护责任3年,补种树木存活率达到100%,或承担补种费用0.5万元”。相较而言,该诉请进一步补充了补种树木的规格,以及验收的机构和验收不合格的惩罚措施,更能保证补种的成效。
(二)责任上进行一体化评价
我国生态环境损害行政、刑事、民事责任并存,虽为生态环境损害之赔偿和修复提供了充足的保障,但多元责任之间的衔接难题一直未能解决。日本较早地建立了相对完善的公害责任评价体系,其制度优势为环境法律责任体系的完整性和责任衔接程序的严密性。我国的生态环境损害责任的一体化,可借鉴日本公害责任体系之构造。以效力层次分明、涵盖范围全面的环境法律责任为基石,以诉请精准化为着力点,实现生态环境损害行政、刑事、民事责任的体系化。
在生态环境损害责任的统一评价方面,检察机关在提出诉请之前,应当查明和核实行为人因同一生态环境损害行为已经承担的行政责任和刑事责任。一方面,基于责任的性质和功能,避免提出功能重合的诉请。刑事责任中的罚金和民事责任中的惩罚性赔偿,其功能均为惩罚和制裁,如行为人在刑事责任中已经承担了罚金,则检察机关在民事诉请中,应避免再提出惩罚性赔偿,以规避重复责任。
另一方面,避免遗漏应当提出的诉请。如前文之分析,司法实践中,检察机关在诉请中容易遗漏期间功能损失,故在提出诉请时,应审核该案是否需要提出期间功能损失之诉请,以避免诉请的不当遗漏。如“李某某污染环境案”,2018年4月,李某某将具有腐蚀性的危险废物直接倾倒在宋某某的地里,2019年5月24日,生态环境局对危险废物进行了转运处置,据此,检察机关提出了危废处置费、司法鉴定费及危废转运费三项赔偿诉请。然而,根据《生态环境损害鉴定评估技术指南总纲和关键环节第1部分:总纲》第7.3.1条之规定,自生态环境损害发生到恢复至基线的持续时间大于1年的情况下,应计算期间功能损失。在“李某某污染环境案”中,检察机关遗漏了期间功能损失之诉请。故,建议最高人民法院和最高人民检察院联合发布司法解释或指导性案例,在明确自损害发生到恢复至基线的持续时间大于1年的情况下,应诉请和赔偿期间功能损失。
(三)赔偿范围上应周延且界分清晰
对样本案件的分析表明,检察机关的诉请中较少涉及“期间服务功能损失”“预防与补救措施”“惩罚性赔偿”等事项。检察机关应适当关注以上事项,以周延生态环境保护范围。
《民法典》第1235条明确规定,生态环境损害赔偿范围中包含了期间服务功能损失。但在司法实践中,检察机关注重“生态修复费用和其他费用的赔偿,忽略了对生态服务功能损失的赔偿”。检察机关在确定生态环境损害赔偿总额时,除关注修复生态环境费用、永久性功能损失之外,还应重点关注期间功能损失,避免赔偿事项存在遗漏导致赔偿的费用不足以修复受损的生态环境。《欧盟环境责任指令》规定,预防环境风险的费用属于赔偿范围。在环境检察民事公益诉讼中,检察机关可以依据生态环境损害状况,在诉请中提出必要的环境风险预防措施,或诉请被告赔偿预防环境风险的费用。
《最高人民法院关于审理生态环境侵权纠纷案件适用惩罚性赔偿的解释》第12条规定:“惩罚性赔偿金数额的确定,应当以生态环境受到损害至修复完成期间服务功能丧失导致的损失、生态环境功能永久性损害造成的损失数额作为计算基数。”该司法解释的第1条确立了适用惩罚性赔偿的严格审慎原则,以使生态环境保护与经济社会发展并行不悖。故检察机关在诉请惩罚性赔偿的具体数额时,应当结合具体案情,慎重确定,数额不应过高。具体而言,以两类性质的功能损失数额为基数,“两倍封顶,以免产生过度威慑的问题”。在“浙江某公司环境污染案”中,该公司在污染事件发生后,认罪悔罪并对损失予以积极赔偿,鉴于此,应当按照环境功能损失的数额确定其惩罚性赔偿数额,检察机关按照环境功能损失数额的3倍诉请惩罚性赔偿,数额偏高,导致行为人的责任偏重,与过罚相当的原则不符。
(四)额度确定上大额用专家意见小额模型计算
生态环境损害鉴定评估周期长、费用高的问题,已成为制约环境检察民事公益诉讼治理效能提升的瓶颈。检察机关应着力探求损害评估的新方法,简化损害评估程序,降低评估成本,提升诉讼效率。
检察机关可借鉴美国自然资源损害评估DOI规则中的AB程序,对生态环境损害评估实行繁简分流。具体而言,检察机关可参考美国DOI规则中的A程序,尝试将案涉损害金额在70万元以下的损害评估(美国的标准为10万美元,中国可参照确定为70万元),通过计算机模型确定,或通过简易公式计算。以样本案件中的42件水污染案件为例,42件案件中,进行了环境损害鉴定或评估的案件为18件。此18件案件中,案涉损害金额在70万以下的为14件,占总数的77.8%。如此一来,七成以上案件的环境损害评估将实现降成本、提效率的目的。
损害评估的简易计算公式可以借鉴美国《华盛顿州预评估筛查和溢油赔偿规则》,“水污染的环境损害赔偿金额为毒害物质排放量、毒性等级、环境敏感系数与被污染区域单位赔偿金的乘积”。该方式可以有效降低生态环境损害评估成本,快速确定生态环境损害赔偿数额,提高环境检察民事公益诉讼效率,提升环境治理效能。
对于案涉损害金额在70万以上的环境案件,在综合考量评估复杂程度、损害结果、治理难度的基础上,将需要进行现场勘察、评估程序复杂、评估方法难度大的损害评估工作,交由专家或鉴定机构处理。如涉及危险废物或重金属污染,需专家现场勘查并出庭进行说明的案件,或需对废水中的化学需氧量排放浓度、土壤中石油烃含量等专业事项进行鉴定的案件,则借鉴美国DOI规则中的B程序,将其损害评估工作交由专家或鉴定机构完成。
(五)理念上从环境要素修复转向系统性修复
《欧盟新森林战略2030》将森林视为生态系统完整性中不可分割的一部分,系统性提出森林发展战略。欧盟《自然恢复法》尤其强调生态恢复的系统性和整体性。我国也需将生态环境修复理念从以往的还原论转向整体论,将环境要素置于环境整体之中,系统地提出生态环境修复的整体性方案。
以盗伐滥伐林木类案件为例,检察机关应当从诉请林木资源损害赔偿和补种林木,转向诉请整体性修复森林生态系统并恢复生态系统的整体功能。如在“公某某故意毁坏林木案”中,检察机关认为公某某毁坏林木的行为不仅造成了直接经济损失,还导致生态系统的平衡被打破,重点保护树种的种质资源储备被严重削弱,动植物生长、生存条件严重受损,整体生态环境受到严重损害。检察机关将生态系统的整体损失列入赔偿范围。在“魏某某非法采矿案”中,检察机关提出的诉请为:“请求行为人赔偿矿区表层植被、土壤、边坡稳定、固碳释氧等生态环境期间服务功能之损失。”该诉请基于系统性修复理念,将边坡稳定、固碳释氧等服务功能之损失列入赔偿范围。上述案件之诉请,均体现了系统性修复理念。
自然恢复依赖于自然自身之新陈代谢,恢复速率慢且效果不显,实践中适用较少。而人工生态环境修复则是直接由人工参与清理污染源,重新构建动植物生存空间状态,助推受损的生态系统恢复,适用范围广、方案多、见效快,在实践中适用较多。但人工修复存在修复不能或修复过度的问题,如生态系统已自然恢复,则无须再诉请行为修复,以免对生态系统造成不当干扰。同时,行为类修复诉请中,存在时限及验收标准不明确的问题。如在“张某某土壤污染案”中,检察机关的诉请表述为“判令被告限期处置现场遗留的一般固体废物和危险废物,消除危险;如未能在限期内予以处置的,承担处置费用87.9万元”。该诉请存在具体期限不明等问题。检察机关应在诉请中明确具体的修复期限,以及修复工作的核验主体和标准。
检察机关可以借鉴欧盟《自然恢复法》中的生态环境自然复原理念以及生态系统理念,依据生态系统自身恢复能力的强弱,选择自然恢复或人工修复方案,并据此提出诉请,推动生态系统整体性功能的恢复。在“陈某某非法捕捞水产品案”中,检察机关诉请行为人向捕捞水域投放1760尾体长5厘米的鲫鱼,以修复受损的生态环境。然而,鱼类作为水域生态系统的重要生物因子之一,其自身具备一定的再生功能,水域中的鱼类种群也具备自然动态平衡功能,可自然维持水域生态系统的平衡。水域中的鱼类种群动态平衡后,检察机关基于静态的思维,诉请行为人直接进行行为修复,即增殖放流,存在打破水域生态平衡之风险。此种情况下,检察机关应在考量生态环境受损类型、自然代谢速率、生态系统动态平衡等因素的基础上,基于动态思维诉请行为人赔偿修复费用。
六 结语
新时代生态环境治理面临着新的治理困境和治理目标。诉请精准化从解决环境检察公益诉讼的实践困境出发,要求检察机关深度参与生态环境治理,着力解决诉请中对生态环境整体性修复关注不足、缺乏对损害责任的综合考量等问题,逐步提升其在生态环境治理方面的履职能力,以形成与生态环境治理现实需求相匹配的高效治理能力。
以环境检察公益诉讼中的诉请精准化为切入点,将诉请精准化中蕴含的以生态环境治理效能最优化、效益最大化为目标的环境治理策略,推行至生态环境治理的全领域、全过程,有利于实现生态环境治理能力与治理体系的现代化。营造良好的生态环境可以实现最普惠的民生福祉。环境检察公益诉讼中的诉请精准化,亦是比例原则、边际均衡主义与系统修复理念在生态环境治理领域的实践应用,也为生态环境问题的解决提供了新思路。解决新时代的生态环境治理难题,需平衡生态环境公共利益与生态环境侵权行为人的正当权益,兼顾生态环境损害的前端预防和后端实质性修复。
面对复杂的生态环境问题,需要推动多方治理主体的协同共治,以实现生态环境治理领域的边际均衡与环境正义。同时,需要牢固树立生态环境的系统性修复理念,促使生态环境治理理念从还原论迈向整体论。此外,引入“互联网+”“大数据”等现代化治理工具为生态环境治理提供助力,并节约生态环境治理成本。以精细化、精准化的生态环境治理方案,提高生态环境综合治理之效能,从而实现生态环境的善治。