“学向勤中得,萤窗万卷书。”2021级本科生张晓薇一路坚定前行,着眼于综合发展。竞赛路上,她过关斩将,摘得累累硕果;学生工作上,她细致入微,认真负责;专业学习方面,她亦出类拔萃,名列前茅。本期国奖榜样人物采访,让我们一起走进张晓薇的世界,见证她的奋斗历程。

张晓薇
荣誉:荣获2023-2024本科生国家奖学金;荣获调教动漫
2021-2022、2022-2023学年度本科生校级一等奖学金;荣获调教动漫
2021-2022学年度校级三好学生;荣获调教动漫
2022-2023学年度优秀学生干部。
竞赛:中国第二十二届“杰赛普”国际法庭模拟法庭竞赛中国赛区一等奖;第二十届国际商事仲裁模拟仲裁庭辩论赛团队庭辩三等奖、最佳文书奖,个人获最佳突出贡献奖。
学生工作:2022.09—2023.10 担任调教动漫
团委学生会权益部负责人;2022.09—2023.09 担任调教动漫
辩论队负责人;2023.04—2024.04 担任调教动漫
模拟法庭社团负责人。
学业规划:科学规划,注重效率
Q:三年的法学学习中,你认为最难的是哪一部分,可以分享一些相关的学习方法吗?
A:我觉得是大二的刑法分论。首先是刑法分论中具体的罪名比较多,其次是每一个罪名涉及的构成要件以及相关的学说也比较多,相应的,记忆和理解上的要求会更高一些,挑战性也会更大一些。要学好刑法分论,主要是做好课堂笔记。我习惯一边听一边做笔记,及时标出重难点。这样既能避免在课后笔记整理上花太多时间,也能及时弥补知识漏洞。另外,在考前的复习上,我一般会先回顾课堂笔记,再画出思维导图。这样可以高效地梳理知识,形成思维体系,同时也能检验自己对知识的掌握程度。
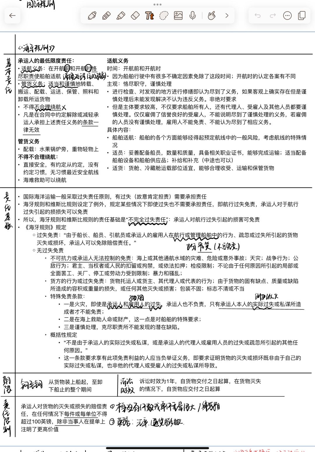
(下六图为张晓薇部分学习笔记)






Q:了解到你有出国留学的打算,在准备过程中,你遇到过哪些挑战,又是如何应对的呢?
A:首先是语言上的挑战。我准备的是托福,托福要考到一个比较高的分数,还是需要花费一定的时间的;其次是国外申请方面。不同国家的项目有很多,具体的要求也会不一样,比如有些项目可能会对实习有一定的要求,需要利用假期时间做好准备。所以如果大家有出国留学的打算的话,最好提前做好规划,不然到了最后时间会非常紧张。
Q:在杰塞普等一些比赛中常需要用到英文的法律专业术语,这与我们日常英语的学习差别较大,对于此类专业术语英文的学习,你有哪些建议?
A:在打杰塞普之前,大家应该都已经学习过了国际法这门课程,对于该领域的法学专业术语,至少在中文上,会有一定的了解。在此基础上,如果你要去学习相应的英文术语,我想最好的方法是阅读国际法的英文版教材,将这些术语与英文的术语对应起来进行学习,可能是比较不错的方法。
Q:还有近一个月就要期末考了,可以给学弟学妹们分享一些期末复习的经验吗?
A:提前一个月开始复习期末考已经比较合适了。如果挤到最后一周去复习,很有可能复习不过来。所以可以提前一个月先制定一个复习计划,让自己的复习压力不那么大。另外可以把重点放在记忆理解上,笔记整理可以放在稍微次要的位置上。
课余生活:发展兴趣,劳逸结合
Q:你认为应该如何安排业余时间?
A:我认为可以发展自己的兴趣爱好。大学是一个可以很好发展自己兴趣爱好的人生阶段。像什么摄影啊,旅游啊,或者跳舞啊,画画啊之类的,都可以去学习。另外业余时间可以多多锻炼,一个健康的身体真的很重要。
Q:你是如何平衡专业竞赛、业余生活和学生工作的?
A:我觉得最重要的一点是高效,把每件事情的效率都拉高。比如在课堂上尽量高效一些。记得我大二打贸仲杯的时候,除了上课的时间之外,绝大部分的时间都用在备赛上了。当时我尽可能把笔记在课堂上做好,不浪费课下的时间整理笔记。如果还是没有完成工作的话,那就只能压缩自己用来娱乐的时间了。
Q:有什么想对学弟学妹们说的吗?
A:大家才刚刚入学,可以思考一下自己的目标是什么,然后对大二大三进行合理的规划。面对一个内卷的时代,我们可能时常会被外界的评价标准裹挟前进,学弟学妹们有时可能会感到疲惫和迷茫。但是我相信无论我们身处何种环境,我们总能找到自己的意义、目标和热爱,找寻到自己的价值和方向。祝愿所有的学弟学妹们都能发掘出自己的兴趣和热爱所在,将宝贵的时间和精力投入到自己所热爱的领域,不断遇见更好的自己。也希望大家在繁忙之余能够享受美好的生活,保持好学业和生活的平衡,度过快乐的大学时光。
结束语:每一次分享都是心灵的滋养,每一段经历都是动人的旋律。怀揣着对明日辉煌的无限向往,在楷模光辉的照耀下,我们必将扬帆启航,勇敢地追寻那片专属于自己的璀璨星空。正如古诗所云:“长风破浪正当时,云帆高挂济沧海。”愿我们都能在时光的流转中,绽放出独一无二、绚烂夺目的生命光彩。